上海自考网是服务广大上海自考生的免费信息网站,本站非上海自考办官网,官方信息以上海教育考试院(www.shmeea.edu.cn)发布为准!
用手机访问上海自考网
首页
报名时间
自考政策
考试动态
成绩查询
自考专业
转考
-
免考
-
论文
-
毕业
-
学位
自考百科
主考院校
联系自考办
便捷入口
2024年上海自考报名时间
|
上海自考网上报名入口
|
上海市高等教育自学考试服务平台
|
成绩查询
|
准考证打印
|
专业科目一览表
|
自考主考院校
首页
>
学习备考
>
历年真题
> 正文
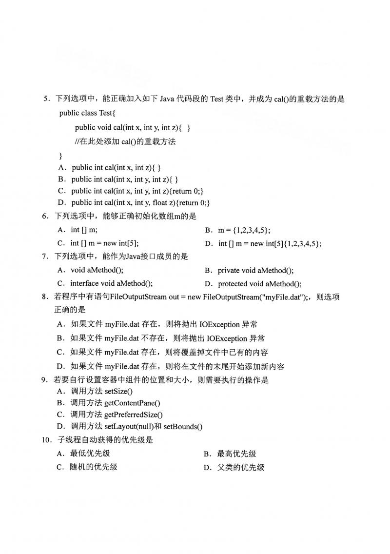
2021年4月自考Java语言程序设计(一)04747真题及答案
2021-08-04
来源:上海自考网
内容声明
本页内容由上海自考网(www.shzkw.cn)整理发布,由于考试政策不断变化,页面信息仅供考生参考,请以高校或教育部门发布的信息为准!
相关内容
《Java语言程序设计》实践性环节考核大纲
2021年4月自考大学语文04729真题及答案
2021年4月自考Java语言程序设计(一)04747真题及答案
2021年4月自考数据库系统原理04735真题及答案
自考如何刷真题复习?自考真题复习技巧
上海自考指南
2024年上海自考专科报考网站
2024年上海自学考试专业目录一览表
上海自考专业一览表
上海财经大学自考本科有哪些专业
上海财经大学自考本科有哪些专业
同济大学自考本科有哪些专业
华东师范大学自考本科有哪些专业
上海大学自考本科有哪些专业
2023年上海自学考试专业目录一览表
上海自考本科环境设计专业考试科目
上海自考时间表
距离2024年10月自学考试
上海2023年上半年自考成绩将于6月
上海市2023年4月自学考试报名时间
2023年上海自考本科报名时间安排
热门专业
1
汉语言文学(本科)
1313
2
行政管理(本科)
787
3
计算机科学与技术(本科)
700
4
英语(专科)
664
5
人力资源管理(本科)
606
6
机械设计制造及其(本科)
577
7
工程管理(本科)
556
8
物流管理(本科)
521
9
土木工程(本科)
511
10
护理学(专科)
510
×
上海自考怎么报名
初高中能报名吗
好考的专业有哪些
自考学校有哪些
自考学费要多少
没有基础能考吗
没时间可以考吗
免费在线咨询 >
返回顶部